Blender 1.x Theme for Blender 5.0

2025-11-22

Because I needed to know, I was curious how similar you can theme modern Blender to look (and behave!) like Blender of the 90s. Turns out, somewhat??

The Theme and Font

Get the theme file here: .zip you can drag and drop into blender | .xml you install from the preferences

Get the font here: B180.ttf, then set it as the Interface Font in Preferences -> Interface -> Text Rendering

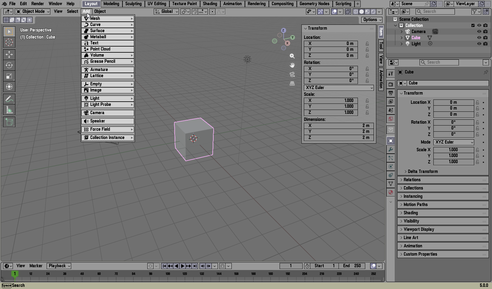
With those two things in place, your interface should already be looking pretty retro:

screenshot of the theme

The Retro Visuals (optional)

Blender didn't have antialiasing in the viewport in the 90s, so let's turn that off:

  • Viewport -> Quality
    • Viewport Anti-Aliasing: No Anti-Aliasing
    • Uncheck both Smooth Wires boxes

Next up is getting a studio light that mimics the solid shading of old: B18x.sl

Then there's some per-viewport settings you may want to set for the full effect:

  • Viewport Shading -> ☐ Outline
  • Viewport Overlays -> ☑ Origins (All)
  • Viewport Overlays -> ☐ Outline Selected (optional)

With those in place you should be getting this kind of look:

screenshot of the theme

The Retro Behaviors (even more optional)

These will fuck with your muscle memory and overall enjoyment probably but I'm listing them for completeness

  • Interface -> Accessibility -> ☑ Reduce Motion
  • Interface -> Editors -> Temporary Editors -> File Browser: Maximized Area
  • Viewport -> Display -> 3D Viewport Axes: Off or Simple Axes
  • Editing -> Objects -> New Objects -> Align To: View
  • Editing -> Objects -> New Objects -> ☑ Enter Edit Mode
  • Editing -> 3D Cursor -> ☐ Surface Project
  • Editing -> Annotations -> Default Color: semitransparent black
  • Animation -> F-Curves -> Default Handles: Automatic
  • Navigation -> Orbit & Pan -> Orbit Method: Trackball
  • Navigation -> Orbit & Pan -> ☐ Auto Perspective
  • Navigation -> Orbit & Pan -> ☐ Auto Depth
  • Navigation -> Zoom -> Zoom Method: Continue
  • Keymap -> Blender 27x
  • System -> Memory & Limits -> Undo Steps: 0 (lmao don't actually)

Trivia

  • I recreated the font pixel by pixel using BitFontMaker2. I added a few more characters than existed in the original font but then got lazy. Try to ignore the é in Bézier curve.
  • There's poor readibility in some areas. Sorry.
  • I kinda half assed the object/data/etc color coding. Sorry.